新闻动态
10月24日下午14:30,“深地科学论坛”(第九十四讲)以在线方式举行,本次论坛由深地工程智能建造与健康运维全国重点实验室、《深地科学(英文)》期刊联合主办,比利时鲁汶大学教授Veerle Vandeginste应邀作专题报告,论坛由实验室季雨坤副教授主持。
10月17日下午,学院在B205会议室举办2025年国际青年学者“越崎论坛”力学与土木工程学院分论坛。活动采用线下、线上相结合的方式,来自海内外多所知名高校、科研院所的30余位优秀青年学者参加,学院党政班子成员、教授委员会、各系所党政负责人、青年教师代表、师资博士后等参加了本次论坛。活动由院长李树忱主持。
10月17日至19日,CHINA ROCK 2025徐州中心会场暨第二届江苏省深地能源开发存储与安全大会在我校召开。本次大会由中国科学技术协会指导,中国岩石力学与工程学会、国际地质灾害与减灾协会、江苏省安全生产科学技术学会联合主办,中山大学王复明院士和中国矿业大学李晓昭教授担任学术委员会主席,中国矿业大学、中国岩石力学与工程学会深地空间探测与开发分会、深地科学与工程云龙湖实验室、深地工程智能建造与健康运维全国重点实验室、《Deep Underground Science and Engineering》期刊编辑部、黄河实验室(河南)、自然资源部城市地下空间探测评价工程技术创新中心、河南省岩石力学与工程学会、江苏省地质学会、江苏省岩土力学与工程学会、江苏省地下空间学会等共同承办。
10月17日上午10:00时,“深地科学论坛”(第九十三讲)在深地国重实验室411会议室举行。本次论坛由深地工程智能建造与健康运维全国重点实验室、深地科学与工程云龙湖实验室以及《深地科学(英文)》杂志力学共同主办。受深地国重实验室胡小飞教授邀请,英国思克莱德大学智能基础设施研究中心主EduardoPatelli教授为本次论坛在场的师生带来了题为“Managing Risk and Uncertainty: Research at the Centre for Intelligent Infrastructure(应对风险与不确定性:英国智能基础设施中心的研究)”的专题学术报告。
9月23日,俄罗斯科学院院士、彼尔姆国立理工大学米哈伊尔·亚历山大罗维奇·古泽夫教授率领代表团访问我院,并进行座谈。学院党委书记马占国、副院长顾正虎、王建国教授、刘书奎副教授、王其昂副教授、孙钧宇老师在学院楼A220会议室会见代表团一行。
9月23日,俄罗斯科学院院士、彼尔姆国立理工大学古泽夫教授一行来校交流,实验室在411举行中俄“岩石力学在岩土工程中的先进应用”研讨会,会议由实验室副主任蔚立元教授主持。
9月20日下午14:30时,“深地科学论坛”(第九十二讲)在深地国重实验室411会议室成功举行。本次论坛由深地工程智能建造与健康运维全国重点实验室、深地科学与工程云龙湖实验室及《深地科学(英文)》杂志联合主办。应深地国重实验室胡小飞教授的邀请,香港城市大学建筑学及土木工程学系博士后研究员张鹏博士,为与会师生带来了题为“以材料基因为核心的混凝土多尺度模拟理论体系构建”的专题学术报告。
值第41个教师节来临之际,为传承尊师重教传统,表达对教师的深切关怀与崇高敬意,学院领导走访慰问了退休教师、一线教师代表。
近日,国家自然科学基金委员会公布了2025年度国家自然科学基金集中接收申请项目评审结果,学院共获批17项国家自然科学基金项目,同比增幅42%,其中面上项目10项,获批教师分别为谷甜甜、刘冠男、刘晓燕、卢萌盟、骆汀汀、王义江、谢理想、杨卫明、张志镇、周扬,青年科学基金项目(C类)7项,获批教师分别为曾强、华文、李雪薇、毛家骅、王清霖、赵晨阳、赵玉帅,直接经费达到703万元,同比增幅4.3%。
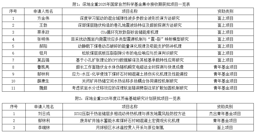
日前,2025年国家自然科学基金集中接收项目评审结果正式公布。深地工程智能建造与健康运维全国重点实验室作为牵头单位申请项目总计36项,其中申请面上项目23项,获批7项,资助率30.43%;申请青年基金项目8项,获批4项,资助率为50%。